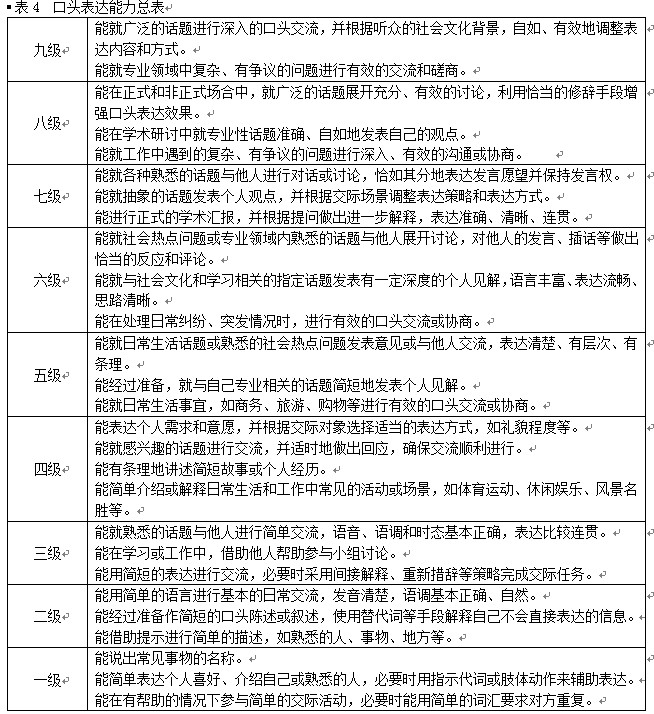
近日,经国家语委语言文字规范标准审定委员会审定通过,《中国英语能力等级量表》由教育部、国家语言文字工作委员会正式发布,将作为国家语委语言文字规范自2018年6月1日正式实施。
量表是面向中国英语学习者的首个英语能力测评标准,量表将学习者的英语能力从低到高划分为“基础、提高和熟练”三个阶段,共设九个等级。
责编:耿佩
赞
踩
路过
G7拒绝以卢布购买俄罗斯天然气 俄议员发出警告
网络电影翻拍经典IP需"提质"
2021中国考古新发现揭晓
日本放开武器装备出口暗藏祸心
埃及马特鲁港海滩壮丽
克罗地亚樱花炫丽绽放
黄河岸风景惹人怜爱
孟加拉鸭群水面觅食
三月大连桃花报春晓
犹他州遭遇大旱湖水干涸
柳绿花红 万物生长迎春光
大运河畔上演无人机秀
重庆梁平有机茶采摘忙
江原道登山客勇攀雪岭
贵州农民抓农时忙春耕
气温回升成群候鸟北迁
浙江湖州:留下过大年
梧州搜救现场集体哀悼
德国机场安保人员罢工
牙买加寻求脱离英联邦
文在寅与尹锡悦正式会面
沙特石油设施遭遇袭击
天宫课堂第二课开讲
萨尔瓦多进入紧急状态
农博会萌羊走上巴黎街道