
天津市卫生健康委员会官方公众号“健康天津”截图
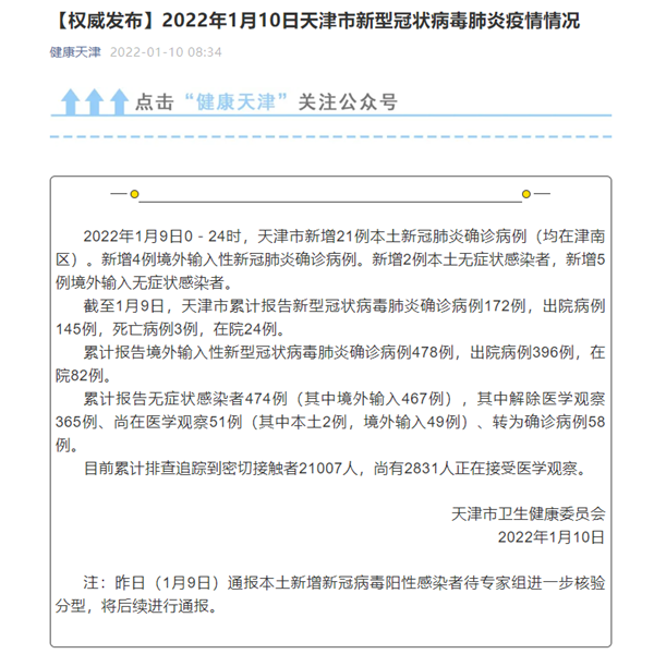
中国网1月10日讯 据天津市卫生健康委员会官方公众号“健康天津”消息,2022年1月9日0-24时,天津市新增21例本土新冠肺炎确诊病例(均在津南区)。新增4例境外输入性新冠肺炎确诊病例。新增2例本土无症状感染者,新增5例境外输入无症状感染者。
截至1月9日,天津市累计报告新型冠状病毒肺炎确诊病例172例,出院病例145例,死亡病例3例,在院24例。
累计报告境外输入性新型冠状病毒肺炎确诊病例478例,出院病例396例,在院82例。
累计报告无症状感染者474例(其中境外输入467例),其中解除医学观察365例、尚在医学观察51例(其中本土2例,境外输入49例)、转为确诊病例58例。
目前累计排查追踪到密切接触者21007人,尚有2831人正在接受医学观察。
天津市卫生健康委员会
2022年1月10日
注:昨日(1月9日)通报本土新增新冠病毒阳性感染者待专家组进一步核验分型,将后续进行通报。
责编:海闻

赞

踩

路过