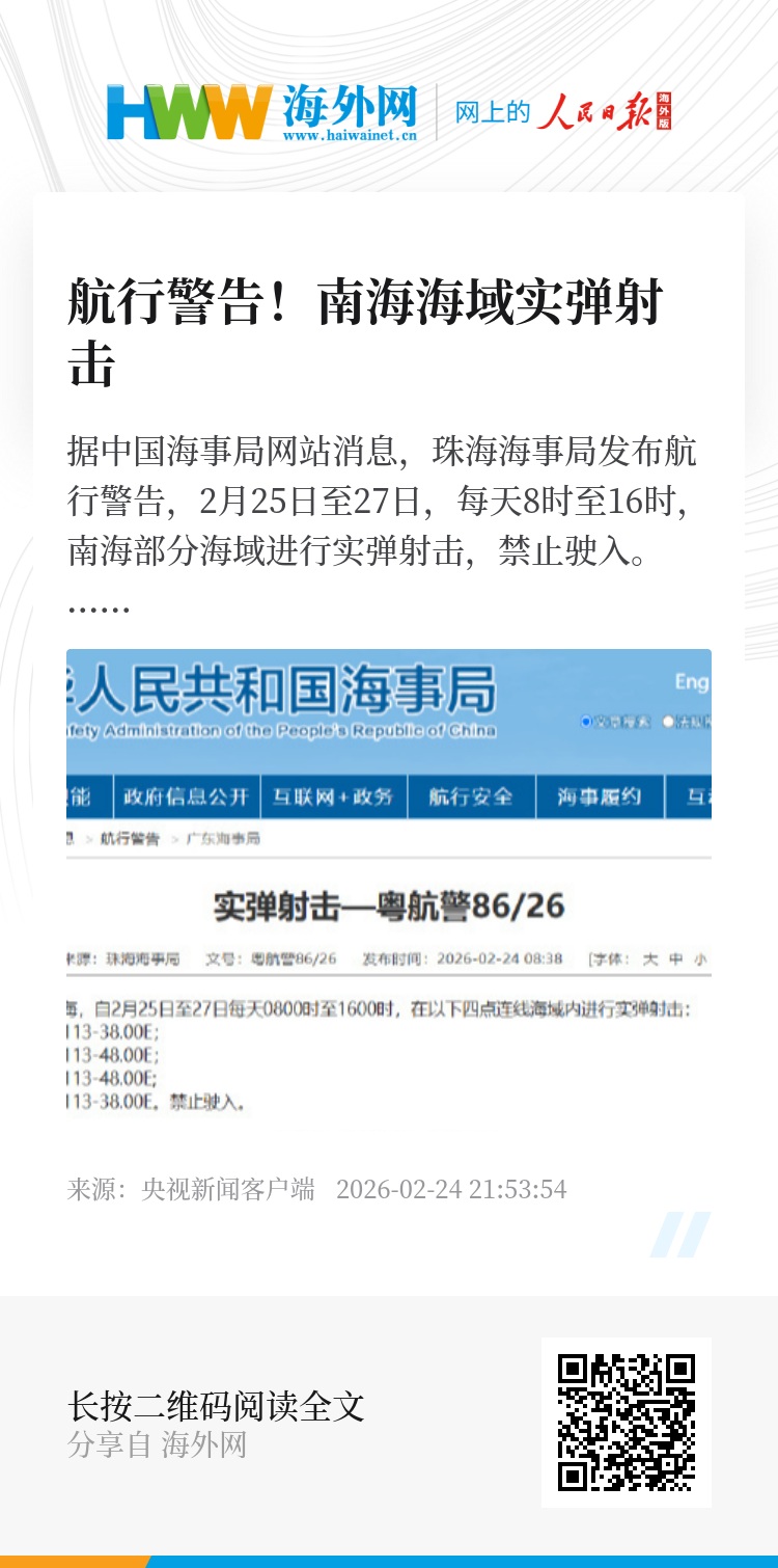
据中国海事局网站消息,珠海海事局发布航行警告,2月25日至27日,每天8时至16时,南海部分海域进行实弹射击,禁止驶入。
责编:黄之安、侯兴川
视频丨多国政要和友好人士向中国人民送上新春祝福
我国科学家打造出安全、抗冻、耐热新型电池
委内瑞拉外长:感谢中国始终与委人民站在一起
视频丨天地同庆 神舟二十一号乘组“天宫春晚”精彩上演
伊朗总统:伊朗不会放弃和平核工业
海南海口:非遗打铁花表演流光溢彩
贵州黔西南:外出务工人员乘坐专列返岗
甘肃定西:社火展演迎新春
浙江杭州:大运河畔彩灯璀璨年味浓
吉林延吉:春节假期冰雪游持续火热
河南洛阳:小学生乐享科技寒假