资讯 > 新时代 >

一图速览人大报告精华版

新华社 2026-03-09 16:23:56

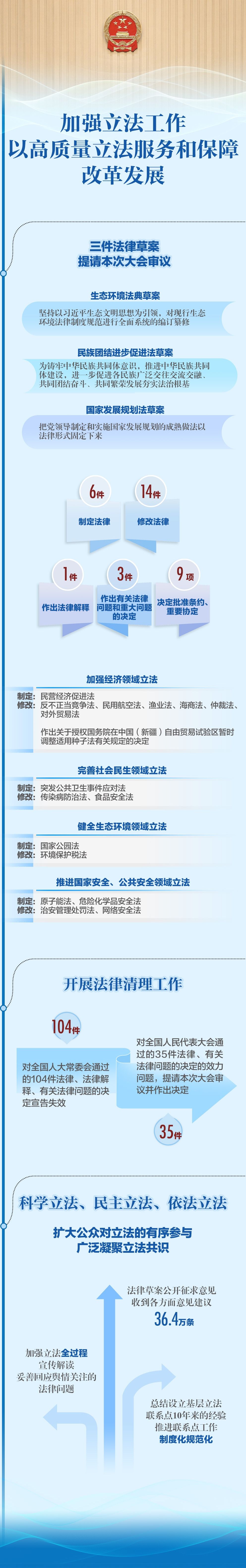
制定修改法律24件,听取审议22个监督工作报告,交办代表议案269件、建议9160件……全国人大常委会工作报告9日提请全国人代会审议。过去一年人大工作有哪些特点亮点,今后一年将完成哪些重要任务?

一图速览人大报告精华版。

策划:钱彤、石锋

统筹:陈菲、黄庆华

设计制作:赵丹阳、密雅琪、刘澈

新华社新媒体中心制作

责编:张靖雯、王瑞景

手机海外网
使用手机扫一扫