当前,疫情仍在肆虐。当地时间1月30日晚,世界卫生组织宣布,将新型冠状病毒疫情列为国际关注的突发公共卫生事件(Public Health Emergency of International Concern,PHEIC)。世界卫生组织虽强调不建议实施旅行和贸易限制,并再次高度肯定中方的防控举措,但是对于出口企业和外贸人来说,此次疫情无疑是一次巨大考验。受新型冠状病毒感染的肺炎疫情的影响,导致无法如期履行或不能履行国际贸易合同的,企业可向贸促会申请办理与不可抗力相关的事实性证明。还有很多需要注意的地方,小编整理了这份秘籍,希望能帮到您!/01/
如何使用和申请“不可抗力”证明?
“不可抗力”是一项免责条款,是指买卖合同签订后,不是由于合同当事人的过失或疏忽,而是由于发生了合同当事人无法预见、无法预防、无法避免和无法控制的事件,以致不能履行或不能如期履行合同,发生意外事件的一方可以免除履行合同的责任或者推迟履行合同,在我国《民法通则》上是指“不能预见、不能避免和不能克服的客观情况”。贸促会出具的与不可抗力相关的事实性证明用以减免违约责任,尽可能减少疫情带来的损失,已得到全球200多个国家和地区的政府、海关、商会和企业的普遍认可。操作流程请戳:“万众一心迎挑战、众志成城战疫情”——中国贸促会不可抗力事实性证明与您同舟共济度时艰业务咨询电话:
中国贸促会商事认证中心咨询、联系电话:010-82217027/7035/7010
各省(直辖市)、市贸促会联系方式请参见:https://www.rzccpit.com/company/organization.html
/02/
面对PHEIC,出口企业怎么办?1月30日晚,世界卫生组织(WHO)宣布将新型冠状病毒疫情定义为国际关注的突发公共卫生事件(PHEIC)。虽然此次决定的重点在于保护一些医疗系统比较脆弱的国家,但是对于国内出口企业来说,无疑是对于风险管理的一次巨大考验。针对疫情对国内出口企业的影响和可能带来的风险,中国信保做出以下四点提示:
02
提前安排运输,关注物流风险
目前部分地区受疫情影响交通暂时受阻,因此应注意避免因物流原因导致的迟出运。特别是贸易中采用L/C支付方式下,应密切关注最迟装船日期,必要时与买家协商修改最迟装船日,预留好充足的装船期,避免交单时产生不符点。同时,建议出口企业应积极关注国内港口、机场等重要交货地点的运营情况,如果因疫情原因导致暂时封闭的,及时变更物流与仓储。
04
敦促买方履约,关注收汇风险
如遇海外买家询问,建议出口企业积极与买家沟通,如实告知疫情现状及最新进展,打消买家疑虑。如遇海外买家因疫情原因提出拒收货物或者拖欠货款,出口企业应向买家明确指出此次WHO公布的临时建议并不包含可能限制出口的贸易措施,据理力争并妥善保存相关证据。若发生买家拖欠或拒收风险,请及时寻求中国信保的帮助,由中国信保代表中国企业向海外买家发起追讨,维护出口企业合法权益。
/03/
面对客户,关于疫情如何表达
请戳:疫情当前,外贸人如何与国外客户沟通?
/04/
更多履约问题
1.我是一家外贸公司,和国外的客户的合同中恰好约定了不可抗力包括重大疫情,那我现在无法履行合同,可以要求解除合同吗?答:优先适用合同中的约定。若已经在合同中将重大疫情纳入不可抗力,则双方可以在不可抗力影响范围及其持续期间内将中止履行。同时,应视合同性质决定是否发生了由于不可抗力而导致合同目的无法实现的结果,若已经导致合同目的无法实现,可以按照合同的约定解除合同。但是,若疫情对合同履行有影响,但是未影响合同目的实现的,不得以不可抗力为由解除合同,可在不可抗力情形消除后继续履行合同义务,或按照双方协商结果进行。不论如何,首先应当及时通知合同相对方发生此种疫情阻碍了合同的履行,同时建议您采取积极措施避免损失扩大。2.我是一家外贸公司,现在因为疫情原因,国际贸易订单无法交货了,这种情况属于不可抗力吗?我可以解除合同或者免除一部分义务吗?我现在应该怎么做才能减少损失?答:国际贸易中尤其重视双方的“意思自治”,因此重点应该首先关注合同文本。如果合同中约定重大疫情属于不可抗力,按照约定处理;如果没有约定,而买方是《联合国国际货物买卖公约》的缔约国,可以适用《公约》第79条第1款的规定:“当事人对不履行义务,不负责任,如果他能证明此种不履行义务,是由于某种非他所能控制的障碍,而且对于这种障碍,没有理由预期他在订立合同时能考虑到或能避免或克服它或它的后果”。此次肺炎疫情是否属于国际贸易中普遍认可的不可抗力,目前各国没有统一的意见,联合国卫生组织也未出台相关决议,所以还是要根据“不可预见、不能避免、不能控制”这三个准则来确定。如果企业在湖北等疫情集中区域,因政府颁布强制措施停产停业、受到交通管制,应属于不可抗力,可以要求迟延履行或解除合同。需要注意的是《公约》第79条还规定:(3)本条所规定的免责对障碍存在的期间有效。(4)不履行义务的一方必须将障碍及其对他履行义务能力的影响通知另一方。如果该项通知在不履行义务的一方已知道或理应知道此一障碍后一段合理时间内仍未为另一方收到,则他对由于另一方未收到通知而造成的损害应负赔偿责任。(5)本条规定不妨碍任何一方行使本公约规定的要求损害赔偿以外的任何权利。也就是说:首先,企业应当在第一时间把合同履行受到影响的情况通知买方,尽可能减少买方的损失;其次,一旦疫情结束,应当及时返工,不得再以不可抗力为由拖延;再次,不可抗力条款只能排除卖方的损害赔偿责任,买方仍有权采取要求卖方交付替代物、降低价金等救济措施。如果企业并没有受到政府强制措施、能够克服障碍的,则不属于不可抗力。这种情况下可以参照《国际商事合同通则》“艰难情势规则”(hardship)与买方协商处理。艰难情势规则出自公平原则,是指由于不能预见、不能为当事人所控制的意外事件的发生,导致一方当事人履约成本增加,或一方所获履约价值减少,双方均衡关系发生了根本性改变的情况,至于是否可以克服则在所不论。由此,可以向买家说明理由,双方重新谈判,从而变更合同、减少履行标的数量或变更履行期限。
/05/
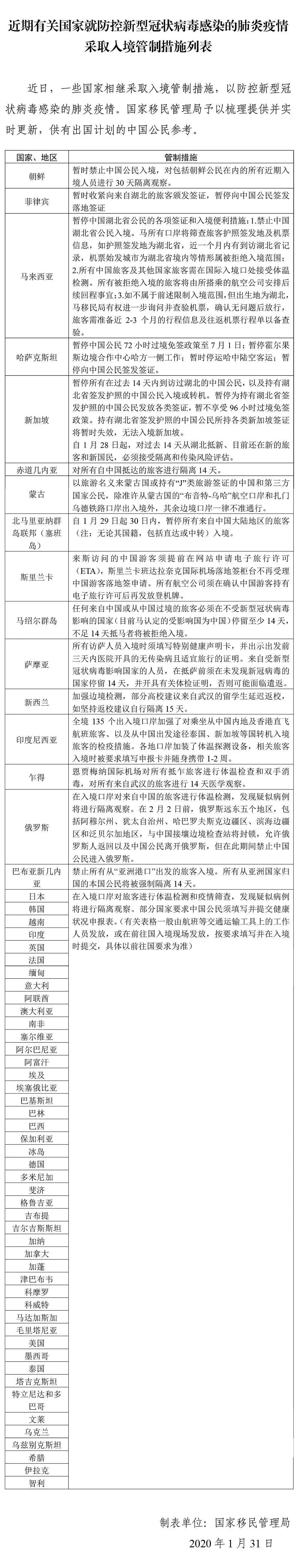
要出国的外贸人请注意!此外,国家移民管理局发布了近期有关国家就防控新型冠状病毒感染的肺炎疫情采取入境管制措施列表近期有出国商务活动的外贸人要注意了!↓↓↓↓三个实用工具请戳:疫情当前,外贸人如何与国外客户沟通?

图片来源:国家移民管理局
/06/
日常防护很重要除了贸易动态外,外贸人更要注意日常防护,避免病毒侵袭。国家卫健委日前发布的这份新型冠状病毒感染的肺炎防控,公众预防指南汇编,速转速学!

此外,可以通过
确诊患者同行程查询工具
查询是否与已披露的确诊患者同行
早预防、早隔离、早救治

点击图片进入小程序
(来源:中国国际商会、人民日报、中国出口信用保险公司 、焦点视界、知识产权那点事等)
责编:张阳、童芳

赞

踩

路过